

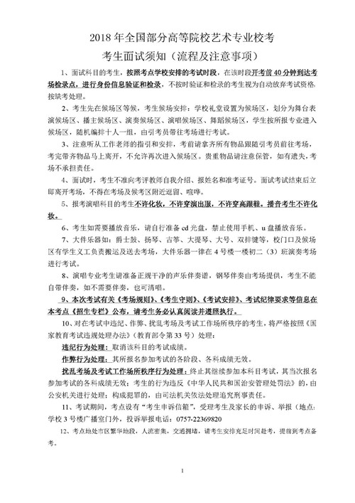
2018年全国部分高等院校艺术专业校考考生须知
美术考生须知
1、考生应在每科开考前30分钟,凭准考证、身份证进入考场,对号入座。入座后考生应将准考证、身份证夹在画板的左上角,以备查对。色彩、素描科目考生迟到15分钟不得入场,速写科目不得迟到,否则将被视为放弃该科目考试。色彩、素描科目考试结束前30分钟起,考生方可交卷离场。
2、考生进入考场时,须自觉接受、配合监考员使用金属探测仪设备进行检查违禁物品,未经检查或不接受检查的考生不得进入考场;考试开始后(速写考试除外),考生必须自觉接受考场工作人员验证指纹身份信息,不接受验证指纹身份信息的考生将作当场次考试缺考处理。
3、考生不得自行携带草稿纸、通讯工具进入考场,考试过程中不得使用定形液,所有考试科目禁止在考场内拍照。
4、准确填写试题、答卷正面的考生信息栏。考生必须用蓝(黑)色字迹钢笔、圆珠笔或签字笔在考生信息栏相应位置的空格框上准确填写考点名称、考场号、考生号、姓名,字迹要工整、清楚。
5、考生要认真校对考生信息条形码的姓名、考号与本人的姓名、考号是否一致,如有不符必须马上报请监考员处理。
6、正确粘贴考生信息条形码。考生必须在答卷背面“条码粘贴处”栏内按正确方向对应粘贴条码,粘贴时,注意使条码折痕处与栏框虚线相吻合,不要超出框外,避免影响条码的扫描。
7、考生携带的画板或画夹必须干净且无任何图案、图形等痕迹,不得携带与考试有关资料(含有图案、图形痕迹的画板(夹)、纸张、纸片或图片等)进入考场,否则一律按作弊处理。
8、严禁考生带走试题、答卷。
9、考生必须诚信考试,不得出现请人替考、互换答卷等违规违法作弊行为,否则,按《国家教育考试违规处理办法》(教育部33号令)或《刑法修正案(九)》处理。
致大良市民的公开信
亲爱的大良市民朋友:您好!
一年一度的艺术类校考考试即将来临(1月28日——3月11日),来自全省的艺术类考生约9000多人将在顺德区实验中学考点参加全国高校艺术类院校招生考试。对此,顺德区教育局、党政各职能部门、社会各界都高度重视,在指挥体系、考场安排、卫生防疫、交通运输、考风考纪、后勤保障、应急预案等各个方面都做好了充分的准备,力保万无一失。
亲爱的大良市民朋友,维护良好的考点秩序和纪律,保持考点安静,为考生营造一个良好的环境,是党政领导的责任,是招生考试部门的责任,也是大良全体市民的共同责任。现在距离艺术类校考只有几天时间了,我们殷切地向各位市民朋友提出以下希望和要求,不便之处,敬请谅解。
一、艺术类校考考试期间可能造成桂畔路、甲子桥等路段交通拥挤,请理解并绕道行驶。
二、艺术类校考考试期间请居住在顺德区实验中学周边的市民朋友在家看电视或欣赏音乐时,注意调低音量,并教育好小孩和约束家庭成员不要制造噪音,以免影响考生考试。
三、艺术类校考考试期间,请顺德区实验中学周边等路段的工厂、商铺自觉按有关部门要求,避免制造噪音。
四、艺术类校考考试期间,凡从顺德区实验中学后门经过的行人、车辆,要注意保持安静,降低噪音,以免影响考生考试。
亲爱的大良市民朋友,让我们共同努力,为顺德的学子创造一个良好的考试环境,让考生向家长、向祖国和人民交上一份出色的答卷。
最后,祝大家平安健康!
附1:2018年全国部分普通高校艺术类校考顺德区实验中学考点考试时间安排表
考试时间 | 考试院校 | 校考科类 | 考试人数(预计) |
1月28日(周日) | 南昌理工学院 | 美术类 | 2700 |
3月3、4日(周六、日) | 广西艺术学院 | 美术类 | 4000 |
3月11日(周日) | 海南师范大学 | 美术类 | 2500 |
附2:2018年全国普通高校艺术类校考院校及考试日程时段安排表
考试时段 | 上午 | 下午 |
校考维护时间 | 校考维护时间 | |
8:00—12:00 | 14:00—17:30 |
给广大考生的温馨提示
因考场附近道路受轨道交通施工影响,预计考试当天考点周围机动车辆较多,容易形成交通拥堵,请考生提前确认考点地址,提前熟悉考点路况,考试当天提前出行,保证准时参考考试。
建议考生赴考出发时间比预计时间适当提早一小时以上,尽量提前或避开交通节点,以免拥堵造成迟到。服从交巡警部门及考点安保人员的指挥,文明行车、文明停车。若遇严重交通堵塞,可在考场附近的安全位置下车,步行至考点,参考路线如下图。

第一场:南昌理工学院考试时间及科目
科目时间 | 考试科目和时间 | |
上午(9:00——12:00) | 下午(13:00——17:00) | |
1月28日 (星期日) | 9:00——12:00 服装与服饰设计 9:00——11:00 广播电视编导 9:00——12:00 播音主持 体育表演 表演 | 播音主持 |























