2016年北京电影学院本科、高职招生简章
北京电影学院是中国电影工作者的摇篮,是目前中国高等艺术院校中唯一的电影专业院校,在国内电影教 育界和文化艺术界享有盛誉,也是世界著名的电影艺术高等学府。我校以优良的教学传统,雄厚的师资力量, 齐全的学科专业,完善的教学设备以及规范的教学秩序,成为中国培养电影艺术创作、管理及理论研究人才的 重要基地。2016 年我校本科计划招生 437 名,各专业面向全国招生(含华侨、港澳台地区),无分省计划(文 化产业管理专业除外),文理兼招,学制 4 年。高职计划招生 30 名,分省计划,文理兼招,学制 2 年。
一、本科招生专业、人数及学费
文学系
专业代码 | 招生专业(招考方向) | 计划招生 | 学费(元) |
130304 | 戏剧影视文学(创意策划) | 15 | 8000 |
戏剧影视文学(剧作) | 20 |
导演系
专业代码 | 招生专业(招考方向) | 计划招生 | 学费(元) |
130306 | 戏剧影视导演(电影导演) | 15 | 10000 |
表演学院
专业代码 | 招生专业 | 计划招生 | 学费(元) |
130301 | 表 演 | 45 | 10000 |
摄影系
专业代码 | 招生专业 | 计划招生 | 学费(元) |
130311T | 影视摄影与制作 | 15 | 10000 |
声音学院
专业代码 | 招生专业(招考方向) | 计划招生 | 学费(元) |
130308 | 录音艺术(电影录音) | 16 | 10000 |
录音艺术(音乐制作) | 10 | ||
录音艺术(游戏声音) | 12 |
专业代码 | 招生专业(招考方向) | 计划招生 | 学费(元) |
130307 | 戏剧影视美术设计(美术设计) | 12 | 10000 |
戏剧影视美术设计(特技设计) | 10 | ||
130307 | 戏剧影视美术设计(人物造型) | 10 | 10000 |
戏剧影视美术设计(虚拟空间) | 10 | ||
戏剧影视美术设计(新媒体) | 10 | ||
130306 | 戏剧影视导演(广告导演) | 10 |
管理学院
专业代码 | 招生专业(招考方向) | 计划招生 | 学费(元) |
130303 | 电影学(制片与市场) | 45 | 8000 |
120210 | 文化产业管理 | 20 | 6000 |
注:文化产业管理专业具体分省计划为:北京(4名),河北、山西、黑龙江、江苏、湖南、广东、重庆、四川(以上省市各2名)。该专业不设专业课程考试,请考生按分省计划直接参加高考,按分省计划及文化产业管理专业录取原则录取。
电影学系
专业代码 | 招生专业 | 计划招生 | 学费(元) |
130303 | 电影学 | 10 | 8000 |
摄影学院
专业代码 | 招生专业(招考方向) | 计划招生 | 学费(元) |
130404 | 摄影(图片摄影) | 15 | 10000 |
摄影(商业摄影) | 15 | ||
摄影(媒体影像制作) | 12 |
动画学院
专业代码 | 招生专业(招考方向) | 计划招生 | 学费(元) |
130310 | 动 画 | 70 | 10000 |
130304 | 戏剧影视文学(动漫策划) | 20 | 8000 |
影视技术系
专业代码 | 招生专业(招考方向) | 计划招生 | 学费(元) |
130311T | 影视摄影与制作(数字电影技术) | 20 | 10000 |
二、高职招生专业、人数及学费(学制2年,分省计划招生)
高职学院:
专业代码 | 招生专业 | 计划招生 | 学费(元) |
650202 | 戏剧影视表演 | 30 | 19000 |
具体分省计划为:北京(12名),河北(2名),山东(6名)、 江苏(2名)、江西(2名)、广东(4名)、云南(2名) | |||
具体分省计划为:北京(12名),河北(2名),山东(6名)、 江苏(2名)、江西(2名)、广东(4名)、 云南(2名)
三、报考条件
1. 符合普通高等学校年度招生工作规定中报名条件者均可报考
具体专业要求:
报考各专业的考生均要求听力正常;
报考表演专业、戏剧影视表演专业的考生双目视力均应在 5.0 以上(经佩戴隐形眼镜矫正 4.8 以上, 新视力表)。无肢体畸形,体表无疤痕、纹身、胎记及皮肤病;
报考影视摄影与制作专业、摄影专业的考生双目视力均应在 5.0 以上(经矫正 4.8 以上,新视力表) 且无色盲、色弱;
报考戏剧影视导演专业、录音艺术专业、戏剧影视美术设计专业、动画专业的考生,均要求无色盲、 色弱。
2. 下列人员不能报考
(1)未取得 2016 年所在省高考报名资格的考生; (2)因触犯刑法已被有关部门采取强制措施或正在服刑者。
四、专业报名及专业考试
我校属教育部批准独立设置的本科艺术院校。报考考生均需参加全国普通高等学校招生考试中的文化考试和我校组织的专业考试。报名分文化考试报名和专业考试报名。 按教育部有关文件规定,考生所报考专业属省统考范围内的,应按照省有关招生规定执行(具体规定请考生向所在省级招生考试机构咨询)。 我校不组织现场确认及现场报名,报考考生必须参加网上报名、网上缴费,在规定时间内自行打印各阶段《专业考试准考证》。
2016 年我校部分院系专业初试(或初试+复试)除北京考点之外,另设: 杭州、成都考点。
(一)专业报名:
1. 网上报名及网上交费
⑴ 网上报名起止时间为 2016 年 1 月 6 日起至 1 月 16 日止。逾期不再补报。
⑵ 考生进行网上报名前,请务必认真阅读《北京电影学院 2016 年本科、高职招生简章》,了解报考信
息以及网上报名说明,不按要求报名,上传照片不符合要求,误填、错填报考信息或填报虚假信息, 未完成网上交费等产生的一切后果由考生本人承担。
⑶ 报名网址:http://bkbm.bfa.edu.cn
第一步:登录报名网址,使用考生本人真实姓名、身份证号及常用邮箱进行注册; 第二步:注册成功后,使用身份证件号和密码登录报名系统; 第三步:选择报名类型,同时认真阅读《考生须知》; 第四步:填写考生信息,上传近期一寸彩色证件电子照片,请考生认真按规定上传; 第五步:选择报考院系、专业,同时选择考点; 第六步:网上交费;
考生未完成网上交费不具有考试资格。网上交费成功后,无论参加考试与否,报名费不予 退还。
初试报考费 100 元;复试费 80 元;三试费 80 元。考生按参加的考试阶段,通过报名系统 缴纳费用。
报考录音艺术专业、戏剧影视美术设计专业、动画专业的考生均需参加初、复试的考试, 报名时须一次性缴纳考试费 180 元。
网上缴费在线支付客服电话:4001-500-800
1. 关于《北京电影学院 2016 年本科、高职专业考试准考证》(以下简称《准考证》)
网上交费成功后,考生自行打印各阶段《准考证》。考生凭自行打印的各阶段《准考证》及有效身份证件
3参加各阶段的专业课考试,无需加盖公章。
考生请注意:
各阶段的考试通过情况查询、缴费及打印《准考证》,考生均需登录网上报名系统完成。
确认信息后,不得修改考生信息;完成某专业方向的报名费支付后,不可以更改报考专业方向。
报考我校各专业方向的考生,只能选择一个考点参加初试(或初试+复试)的考试。
报考我校的考生请认真核对考试时间,在考试时间不冲突以及专业方向间未做兼报限制说明的,考生 可选择兼报。但最多只能兼报 3 个专业方向(含戏剧影视表演高职)。
报考录音艺术专业各方向的考生,只允许兼报其中两个方向。如专业考试两个方向均取得专业考试合 格证,录取时不分先后。
报考摄影专业的考生,三个方向间不得兼报。
报考美术学院各专业方向的考生,只允许兼报其中两个方向。
报考文化产业管理专业的考生,需按我校投放所在省的计划填报志愿,学校不组织校考,考生按该专 业录取原则,择优录取。无计划省的考生不得报考该专业。
不按以上规定执行,重复报考者,一经查出取消考试资格,所涉及专业方向考试成绩均作废。
报考我校高职学院戏剧影视表演专业的考生,须首先参加表演学院表演专业(本科)的报名,并在填 报专业时选择兼报高职,缴纳一份初试报名费 100 元,持表演专业(本科)准考证参加表演专业(本 科)的专业课初试,成绩共用。初试合格后,考生进入报名系统缴纳一份复试考试费 80 元,持表演专 业(本科)复试准考证参加表演专业(本科)的专业课复试,成绩共用。待复试合格后,须进入报名
系统确认参加戏剧影视表演专业(高职)的三试,缴纳三试费 80 元。缴纳三试费成功后,自行打印高 职三试准考证,按三试考试安排参加三试。
3. 关于报考审核
考生参加各专业面试阶段,须参加审核。审核时,考生需携带:①身份证原件及复印件;②带有 2016 年高考考生号的(《考生报考证》或《艺术类准考证》或《普通高考考生报名信息单》)的原件及复印件;③ 《艺术类省统考合格证》(报考专业涉及省统考的需提交)④《专业考试准考证》;⑤现役军人须持大军区级 政治部《介绍信》原件。经审核不符合报考条件以及提供虚假材料的考生,取消其专业报考资格,后果自负。
(二)关于考点:
1. 北京考点:考试地点在北京电影学院·校内。考试专业:涉及简章中列举的各个专业
2. 外埠考点:具体信息如下

注:1. 外埠考点只设初试(或初试+复试)。
2. 考生只能选择一个考点参加初试(或初试+复试)的考试。
(三)关于专业课考试:
1. 考生必须携带本人《身份证》(如持临时身份证,须同时携带户口卡)和自行打印的《专业考试准考证》 (A4 纸大小),按指定时间、地点参加专业考试,证件不齐者不得进入考场。
2. 考场安排:北京考点各专业(方向)的初试、复试、三试具体考试安排,请考生务必密切关注报名网站 首页的“通知公告”以及在学校指定“发榜处”公布的考场安排。
4外埠各考点:各专业初试(或初试+复试)考试安排,以各考点现场公布的“专业考试考场安排”为准。外 埠各考点不阅卷、不单独公布结果,试卷统一带回本校一起评判;进入下一阶段的合格名单及考试安排请考生 务必密切关注报名网站首页的“通知公告”以及在学校指定“发榜处”公布的考场安排。
3.考试纪律:报考我校的考生在参加专业考试过程中,须遵守国家高考考试纪律及北京电影学院考试规定, 对违反考试管理规定和考试纪律,影响考试公平、公正行为者,将依据《国家教育考试违规处理办法》和《北 京电影学院本科招生考试考生须知》进行处理,并将处理结果书面通报生源所在地省级招生考试机构进行后续 处理。
4.按教育部规定:我校各专业考试合格人数,不超过招生计划的 4 倍。考生可于 2016 年 4 月 15 日通过北 京电影学院网站查看“专业考试合格榜”的具体发榜时间。
五、文化考试及志愿填报
1.北京电影学院专业考试合格的考生须参加“2016 年全国普通高等学校招生文化课考试”。 华侨、港澳 台地区考生须遵照中国普通高等学校联合招生办公室规定的时间报名参加文化课考试。
2. 报考我校高职的考生需按我校投放所在省的计划填报志愿,无计划省的考生填报志愿无效。如省统考不 涉及的专业,考生必须参加我校组织的专业课考试,并取得专业考试合格证,否则填报志愿无效。
六、关于专业考试安排
各专业的初试、复试、三试考试安排,以网上通知公告及现场公示为准;具体的考试时间以准考证上时间 安排为准;考试时长以卷面时长为准。
北京考点:





七、考生注意事项
1.报考戏剧影视美术设计、动画专业的考生,除画纸、创作纸、草稿纸外,其它绘画工具一律自备。
报考录音艺术专业的考生,除钢琴外,其他演奏乐器自备。演唱、演奏无需伴奏。
2.报考表演专业、戏剧影视表演专业的考生,参加专业考试时:一律不许化妆;如遇考试时间与其他院校冲突,我校不予调整;进入三试参加专业考试时请自备形体练功服、平跟软底鞋且须参加专业体检。
3.专业考试合格的考生在填报高考志愿时,所报专业代码以本省级招生考试机构公布的代码为准(填报高考志愿代码为各省自行编制)。有问题请考生向所在省级招生考试机构咨询。
4.请考生认真填写高考体检表中的每一项,特别是“继往病史”一栏。我校新生入学复查时,如发现考生提供的“高考体检”信息有误,或发现考生隐瞒病史,将按教育部有关规定取消其入学资格,退回原地区、原单位。
八、本科录取
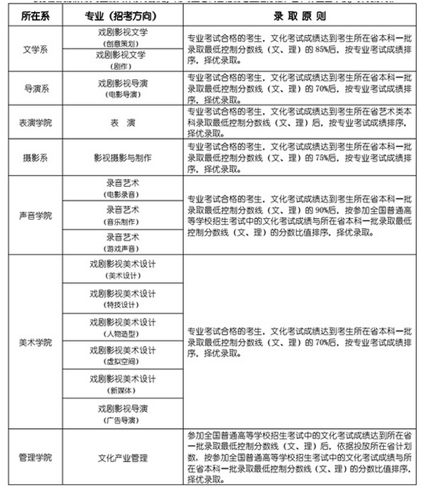
我校按院系所设专业的具体录取原则,对专业考试合格的考生进行德、智、体全面审核,择优录取。


分数比值=考生文化课成绩 ÷ 考生所在省本科一批录取最低控制分数线(对于合并本科批次的省份按考生所在省相关规定执行)【文、理】× 100
※ 对于个别省份艺术类考生文化成绩满分与普通类考生文化成绩满分不一致时:高考文化课成绩比值计算办法依据考生所在省规定执行;对于考生所在省未做出相关规定的,分数比值计算办法为:(艺术类考生文化成绩÷艺术类高考文化满分×普通类高考文化满分)÷考生所在省本科一批录取最低控制分数线(文、理)× 100。
同等成绩下:优先照顾边疆、山区、牧区、少数民族聚居地区和西部省份的考生和归侨、华侨以及台湾省籍考生、荣立二等功以上的退役军人、烈士子女、有特殊贡献的优秀青年。
九、高职录取
专业考试合格的考生,须按生源所在省级招生考试机构有关规定执行。文化考试成绩达到考生生源所在省级招生考试机构划定的相应录取最低控制分数线后,按分省计划,以戏剧影视表演专业考试成绩排序,择优录取。
十、学费、毕业证书及就业
1.学费等有关收费标准如有变动,按上级新颁布的文件规定执行。
2.学院实行奖学金、勤工助学等制度,并可协助学生向银行申请国家助学贷款。
3.合格毕业生均颁发国家教育部统一印制盖有北京电影学院公章的普通高等学校本科毕业证书,符合《北京电影学院学位授予工作细则》的本科毕业生授予学士学位颁发证书。 高职(专科)合格毕业生均颁发国家教育部统一印制盖有北京电影学院公章的普通高等学校高职毕业证书,为专科层次学历。
4.毕业生就业遵循市场调节,政府调控,学校推荐,毕业生与用人单位双向选择的原则。主要流向各类影视单位、各类型电影(电视剧)剧组、动画游戏制作企业、各大电视台、电台、文化艺术团体、报社、杂志社以及各大网站等。
十一、 其它
1.考生报名、赴考往返路费和食宿自理。
2.新生入学进行体检,对患有疾病的新生,经院指定医疗单位诊断不宜在校学习,但短期治疗可达到国家规定的入学体检标准者,经学校批准暂不予注册,保留入学资格一年。
3.三个月内对新生报考条件进行复查。如发现有伪造学历、隐瞒病史、考试作弊以及未按省规定执行等行为不符合录取条件者,将取消其入学资格,退回原地区或原单位。
4.新生入学后外语一律学习英语。
十二、联系信息
学校地址:北京市海淀区西土城路4号 邮政编码:100088
学校网址:http://www.bfa.edu.cn
招生咨询电话:招生办公室(010) 82048291;
文 学 系82045146 导 演 系82283429
表演学院82283424 摄 影 系82283210
声音学院82045341 美术学院82045883
管理学院82283291 摄影学院82049041
电影学系82042616 动画学院82043786
影视技术系82283307 高职学院82045802
招生监察电话:82044801; 电子邮件:admit@bfa.edu.cn
到达北京电影学院的乘车路线:
从西直门乘375路公共汽车“蓟门桥北”站下车
从西客站乘21、388路公共汽车“蓟门桥北”站下车
另外乘304、392、490、498、562、604、617、658、671、691、运通103路公共汽车“蓟门桥北”站下车
地铁10号线“西土城站”C出口往南500米
北京电影学院招生办公室2015年12月
声明:我校不举办任何形式的本科专业考试的考前辅导班。凡任何单位或个人以我校名义举办的考前辅导班,我校将追究其法律责任。
北京电影学院2015年录取原则
1. 戏剧影视文学专业(电影创意与策划方向) 专业考试合格的考生,文化考试成绩达到考生所在省一批本科线的75%以上(含),按专业考试成绩排序,择优录取。最终录取到专业排名第27名。
2. 戏剧影视文学专业(电影剧作方向)专业考试合格的考生,文化考试成绩达到考生所在省一批本科线的75%以上(含),按专业考试成绩排序,择优录取。最终录取到专业排名第30名。
3. 戏剧影视导演专业(剪辑方向)专业考试合格的考生,文化考试成绩达到考生所在省一批本科线的70%以上(含),按专业考试成绩男、女生分别排序,择优录取。最终录取到专业排名:男生第12名;女生第10名。
4. 表演专业(表演方向)专业考试合格的考生,文化考试成绩达到考生所在省一批本科线的45%以上(含),按专业考试成绩排序,择优录取。最终录取到专业排名第89名。
5. 影视摄影与制作专业(电影制作A类)专业考试合格的考生,文化考试成绩达到考生所在省一批本科线的72%以上(含),按专业考试成绩排序,择优录取。最终录取到专业排名第20名。
6. 影视摄影与制作专业(电影制作B类)专业考试合格的考生,文化考试成绩达到考生所在省一批本科线的72%以上(含),按专业考试成绩排序,择优录取。最终录取到专业排名第7名。
7. 录音艺术专业(电影录音方向)专业考试合格的考生,文化考试成绩须达到所在省本科一批录取最低控制分数线的90%后,按考生参加全国普通高等学校招生考试中的文化考试成绩与所在省本科一批录取最低控制分数线的分数比值男、女生分别排序,择优录取。最终比值男生为90.57,女生为91.45。
8. 录音艺术专业(音乐录音方向)专业考试合格的考生,文化考试成绩须达到所在省本科一批录取最低控制分数线的90%后,按考生参加全国普通高等学校招生考试中的文化考试成绩与所在省本科一批录取最低控制分数线的分数比值男、女生分别排序,择优录取。最终比值男生为95.80,女生为90.67。
9.录音艺术专业(数字媒体与游戏声音方向)专业考试合格的考生,文化考试成绩须达到所在省本科一批录取最低控制分数线的90%后,按考生参加全国普通高等学校招生考试中的文化考试成绩与所在省本科一批录取最低控制分数线的分数比值男、女生分别排序,择优录取。最终比值男生为95.51,女生为95.39。
10.戏剧影视美术设计专业(电影美术设计方向)专业考试合格的考生,文化考试成绩达到考生所在省一批本科线的69%以上(含),按专业考试成绩排序,择优录取。最终录取到专业排名第12名。
11.戏剧影视美术设计专业(电影特技设计方向)专业考试合格的考生,文化考试成绩达到考生所在省一批本科线的69%以上(含),按专业考试成绩排序,择优录取。最终录取到专业排名第13名。
12.戏剧影视美术设计专业(电影人物造型设计方向)专业考试合格的考生,文化考试成绩达到考生所在省一批本科线的69%以上(含),按专业考试成绩排序,择优录取。最终录取到专业排名第14名。
13.戏剧影视美术设计专业[电影(电视)虚拟空间设计方向] 专业考试合格的考生,文化考试成绩达到考生所在省一批本科线的69%以上(含),按专业考试成绩排序,择优录取。最终录取到专业排名第13名。
14.戏剧影视美术设计专业(新媒体艺术方向)专业考试合格的考生,文化考试成绩达到考生所在省一批本科线的69%以上(含),按专业考试成绩排序,择优录取。最终录取到专业排名第11名。
15.戏剧影视导演专业[电影(电视)广告导演方向] 专业考试合格的考生,文化考试成绩达到考生所在省一批本科线的70%以上(含),按专业考试成绩排序,择优录取。最终录取到专业排名第15名。
16.文化产业管理专业[电影(电视)管理方向] 参加全国普通高等学校招生考试中的文化考试成绩达到所在省一批录取最低控制分数线后,依据投放所在省计划数,按文化课成绩与所在省本科一批录取最低控制分数线的分数比值排序,择优录取。
17.电影学专业(影视项目策划方向)专业考试合格的考生,按参加全国普通高等学校招生考试中的文化考试成绩与所在省本科一批录取最低控制分数线的分数比值男、女生分别排序,择优录取。最终比值男生为81.69,女生为88.61。
18.电影学专业(院线经营管理方向)专业考试合格的考生,按参加全国普通高等学校招生考试中的文化考试成绩与所在省本科一批录取最低控制分数线的分数比值男、女生分别排序,择优录取。最终比值男生为93.28 ,女生为82.32。
19.电影学专业(电影学方向)专业考试合格的考生,按参加全国普通高等学校招生考试中的文化考试成绩与所在省本科一批录取最低控制分数线的分数比值排序,择优录取。最终比值为90.58。
20.摄影专业(图片摄影方向) 专业考试合格的考生,按参加全国普通高等学校招生考试中的文化考试成绩与所在省本科一批录取最低控制分数线的分数比值排序,择优录取。最终比值为85.04。
21.摄影专业(商业摄影方向) 专业考试合格的考生,按参加全国普通高等学校招生考试中的文化考试成绩与所在省本科一批录取最低控制分数线的分数比值排序,择优录取。最终比值为79.40。
22.动画专业(漫画方向)专业考试合格的考生,文化考试成绩达到考生所在省一批本科线的68%以上(含),按专业考试成绩男、女生分别排序,择优录取。最终录取到专业排名:男生第15名;女生第13名。
23.动画专业(动画艺术方向)专业考试合格的考生,文化考试成绩达到考生所在省一批本科线的68%以上(含),按专业考试成绩男、女生分别排序,择优录取。最终录取到专业排名:男生第15名;女生第10名。
24.动画专业(电脑动画方向)专业考试合格的考生,文化考试成绩达到考生所在省一批本科线的68%以上(含),按专业考试成绩男、女生分别排序,择优录取。最终录取到专业排名:男生第12名;女生第26名。
25.动画专业(游戏设计方向)专业考试合格的考生,文化考试成绩达到考生所在省一批本科线的68%以上(含),按专业考试成绩男、女生分别排序,择优录取。最终录取到专业排名:男生第13名;女生第11名。
26.戏剧影视文学专业(动漫策划方向)专业考试合格的考生,文化考试成绩达到考生所在省一批本科线的75%以上(含),按专业考试成绩男、女生分别排序,择优录取。最终录取到专业排名:男生第13名;女生第14名。
27.影视摄影与制作专业(数字电影技术方向)专业考试合格的考生,文化考试成绩达到考生所在省一批本科线的72%以上(含),按专业考试成绩排序,择优录取。最终录取到专业排名第43名。
分数比值公式 = 考生文化课成绩(不含任何加分) ÷ 考生所在省本科一批录取最低控制分数线 × 100
提醒广大考生:
1.我校专业考试网上报名时间:2016年1月6日至1月16日。
2.我校2016年本科招生专业考试各专业方向必须参加网上报名、网上缴费,在规定时间内自行打印各阶段《专业考试准考证》,我校不组织现场报名及现场确认,请考生认真阅读招生简章,按照要求在指定时间,登录报名网站,认真填写报名信息。
3.我校2016年部分专业方向除北京考点之外,另设:杭州、成都考点,外埠考点只设初试(或初试+复试),考生只能选择一个考点参加相应考点所设置的考试。
4.我校不提供纸质版的《北京电影学院2016年本科、高职招生简章》,所有考生敬请登陆校园官方网站,下载电子版招生简章,详见附件。
5.由于学校及周边停车位有限,请广大考生来我校参加考试,尽量乘坐公共交通工具。
6.我校招生院系咨询电话:
文 学 系82045146 导 演 系82283429 表演学院82283424 摄 影 系82283210
声音学院82045341 美术学院82045883 管理学院82283291 摄影学院82049041
电影学系82042616 动画学院82043786 技 术 系82283307 高职学院82045802
点击下载:2016年北京电影学院本科、高职招生简章























