资讯
报考
查询
资料
独家
各省美术高考分站
美考首页 > 美考资讯 > 招生简章
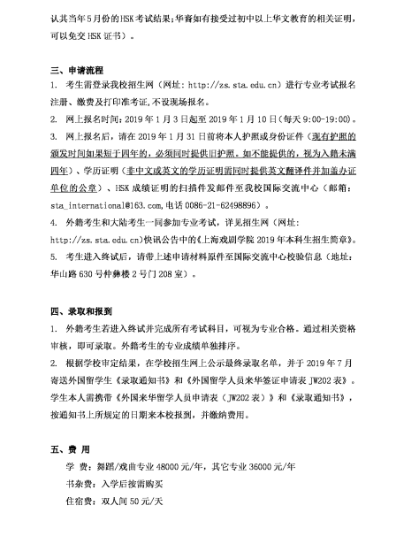
上海戏剧学院2019年外国留学生本科招生简章
整理:中国美术高考网   |  来源:上海戏剧学院   |  作者:bianjimk  |  发布时间:2018-12-21 17:52:55
分享到


222222.png

3333333.png

44444444.png

扫码关注美考官微,获取各省统考信息
美术生的报考神器:美考网—美术高考报考指南

← 输入专业分,测测你想上的学校,需要多少文化分?
← 实时发布最新的艺考资讯,解读艺考最新政策、招生简章、录取规则。
← 解答在艺考中遇到的实际问题,全程提供艺考报考最佳方案。

免责声明
(一)本文仅代表作者个人观点,与本网无关。其原创性以及文中陈述文字和内容未经本站证实,对本文以及其中全部或者部分内容、文字的真实性、完整性、及时性本站不作任何保证或承诺,请读者仅作参考,并请自行核实相关内容。
(二)免费转载出于非商业性学习目的,版权归原作者所有。如有内容、版权等问题请在30日内与本网联系。邮件:mkaocn#163.com (发邮件时请将#替换为@)