一、招生对象为符合全国普通高等学校统一招生考试报名资格的考生。
二、艺术类专业,考生须满足所在省(自治区、直辖市)报考条件,同时符合以下相关招考规定,方可报考我校:
(一)我校未组织艺术类专业校考工作的省份和专业,凡生源所在地统考涉及到的艺术类专业,承认省级统考专业合格成绩;
(二)我校组织艺术类专业校考工作的省份和专业,凡生源所在地统考未涵盖的艺术类专业,考生可直接参加我校校考;凡生源所在地统考涵盖的艺术类专业或有明确要求的,考生须统考合格后方可参加我校校考。
三、根据教育部和各省(自治区、直辖市)招生考试机构文件要求,我校2022年艺术类专业校考采用“全程监控、现场录制、提交作品、考评分离”的网考方式进行。校考专业、校考时间、校考要求等相关内容以我校官方渠道发布的公告为准。
四、考生须通过“小艺帮”APP进行报名缴费,报名费200元/专业,未缴费报名无效。考生报名缴费成功后,无论是否参加考试,所缴报名考试费不予退还。
五、考生均须按各省(自治区、直辖市)招生考试机构有关规定进行文化考试报名。凡参加我校艺术专业校考的考生,学校将通过官方渠道公布校考成绩,不再单独邮寄校考合格证。
六、非艺术类专业,执行教育部和各省(自治区、直辖市)招生考试机构报考相关规定。
七、我校公共外语为英语教学,非英语语种的考生须慎重报考。
八、录取办法
(一)各专业按照各省(自治区、直辖市)招生考试机构规定批次录取,按预先制定的分省分专业招生计划数招生。
(二)艺术类专业录取是在专业和文化考试成绩达到考生学籍所在地的招生考试机构划定的相应分数线的情况下,按专业考试成绩择优录取;专业成绩同等情况下,按文化考试成绩择优录取;文化和专业分数都相同的情况下,依次比较语文、数学、外语成绩,择优录取。按照综合分排序投档的地区依照当地招生考试机构的规定执行。
(三)非艺术类专业,执行预先制定的分省分专业招生计划,按高考文化课投档成绩择优录取。
(四)上述招生办法如与教育部和各省(自治区、直辖市)招生政策不符,以教育部和各省(自治区、直辖市)的文件为准。
九、新生入学后,学校根据国家招生政策和录取标准对新生进行全面复查。凡不符合条件或存在舞弊现象的,学校有权依照法律法规取消入学资格。
十、本招生简章最终解释权归天津传媒学院所有。
学校地址:天津市蓟州区盘山大道68号
邮政编码: 301901
招办地址:天津市河西区卫津南路51号
邮政编码: 300381
招生办咨询电话: 022-23910371 (传真)、23910195
网址: www.tjtwy.cn
附件1、2022年拟招生专业及培养方向一览表

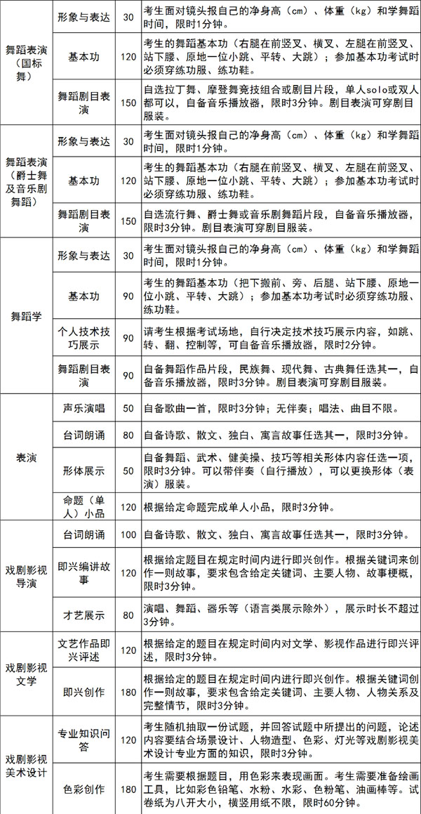
附件2、2022年艺术类专业校考一览表













附件3、艺术类专业校考考试内容



学校概况
天津传媒学院(学校代码13659)成立于2004年,是以培养传媒与艺术专业人才为主要办学定位的普通本科高等学校。
学校位于国家5A级旅游景区盘山脚下,地处京津冀一小时生活圈。目前校园占地面积700亩,现已建成校舍建筑面积近15万平方米。随着教育事业发展规模的不断扩大,学校加快办学基础设施建设,未来将形成多校区有机结合的校园新布局。
学校坚持以习近平新时代中国特色社会主义思想为指导,全面贯彻党的教育方针,坚持社会主义办学方向和教育公益性原则,落实立德树人根本任务,适应文化产业发展需求,培养德智体美劳全面发展、具有较强专业实践能力的应用型、复合型、原创型传媒与艺术专业人才。自建校以来,学校多次荣获全国及地方教育系统先进集体、高等教育优秀院校、社会满意度十佳学院等称号,办学知名度不断提升。
学校下设八院二部:影视学院、播音主持艺术学院、戏剧学院、音乐学院、舞蹈学院、动画与数字媒体学院、新闻与文化传播学院、继续教育学院、思想政治理论课教学部、基础课教学部,现有全日制在校本科生8100余人,年招生人数超过2800人。
学校构建了以影视传媒类专业为主体、艺术学为特色的学科专业体系,形成传媒与艺术互为支撑的“一体两翼”发展格局。目前开设20多个本科专业,覆盖艺术学、文学、管理学、教育学、工学5个学科门类。学生学习期满成绩合格、符合毕业条件者,颁发天津传媒学院毕业证书;符合学士学位授予条件者,颁发天津传媒学院学士学位证书。
学校拥有一支结构合理、专业突出、责任心强、专兼职结合的师资队伍。现有专任教师450余人,其中具有教授、副教授等高级专业技术职务的教师超过30%,具有博士、硕士研究生学历的教师近70%。学校持续推进实施高级人才引进计划,特聘国内高层次、高水平专家学者、行业“双师型”教师来校执教。学校重视师德师风建设,获评天津市师德建设先进单位。近年来,多名教师荣获“全国优秀教师”“天津市优秀教师”“天津市课程思政教学名师”“天津市教育系统优秀思想政治工作者”“天津市普通高等学校优秀辅导员”等称号。
学校不断加大教学实践设施设备投入,结合现有学科专业布局、行业发展特点,建成了“广播影视艺术综合实验区”“舞台艺术综合实验区”“视觉艺术综合实验区”三大实践教学系统平台,包括广播直播室、影视配音室、电视虚拟演播厅、电视导播室、高清导播车系统、电影电视审看厅等多个数字化广播影视传媒实验室,以及艺术语言实验室、综艺排练厅、新闻演播室、纪录片工作室、Apple工作站、室内剧摄影棚、音乐录音棚、影视节目后期编辑室、大型舞台合成剧场、中小型音乐剧场、黑匣子实验剧场、280间标准琴房、MIDI工作室、电钢琴工作室、全绿幕虚拟实验室、平面摄影艺术实验室、融媒体沉浸式智能实验室、实景电影摄影实验室、三维动画工作室、二维手绘实验室、定格动画实验室、数字媒体工作室、VR虚拟实验室、游戏制作实验室、电子竞技实验室、漫画制作实验室、插画工作室等实践教学设施,为学生提供了一流的专业实践空间与设备,充分满足了传媒与艺术类各专业的实践教学需求。
学校根据国家传媒事业与文化创意产业发展对应用型人才的需求,在教育教学改革中,建立“产、学、研、创”协同创新平台,被国家音乐产业促进工作委员会、中国电视艺术交流协会、中国音乐家协会等单位认定为相关行业领域人才培养基地。同时,在天津市蓟州区盘山国家5A级旅游景区打造了集文化创意、影视制作、戏剧表演为一体的盘龙文化艺术创意谷。
学校主动承担社会责任,积极服务地方文化产业发展,对接政府部门、企事业单位、科研机构的社会服务项目,与众多媒体和影视机构、文化产业公司建立了合作关系,合作拍摄了五十多部影视剧作品,承接了大型史诗音乐剧《文成公主》、大型山水实景演出《天下盘山》等文化艺术演出,多次受邀参加中央广播电视总台、中国教育电视台、北京广播电视台、天津广播电视台举办的大型文化艺术活动演出。
2019年,我校师生参加了庆祝中华人民共和国成立70周年天安门广场盛大联欢活动表演,获得“突出贡献单位”荣誉称号。为落实习近平总书记关于大运河文化保护传承利用的重要指示,学校深入挖掘大运河文化资源,创作了大型历史传奇音乐剧《天地运河情》,获批国家艺术基金项目立项,并在国家大剧院公演。为切实做好党史教育工作,学校排演大型话剧《大江歌罢》,在天津市、粤港澳大湾区(深圳)公演多场,为建党百年献礼,获得社会一致好评,并荣获第七届中国校园戏剧节“优秀剧目奖”。我校创作的《冬奥、我们拥抱你》《十四亿掌声》入选北京2022年冬奥会和冬残奥会优秀音乐作品。
学校坚持以教育教学理念创新为先导,重视培养学生的艺术实践创新能力,人才培养质量不断提高,在全国和天津市各类专业大赛和文艺展演中获奖130余项,在美国、加拿大、日本、捷克等国际比赛和作品评奖中荣获多项金奖。建校十几年来,已向社会输送了近万名合格毕业生,近三年毕业生就业率稳居天津市普通高校前列,众多毕业生在影视传媒、文化艺术产业等领域崭露头角,涌现出刘雨昕、白静晨、张洢豪等一批知名校友。
学校秉持“修德、养慧、精艺、至善”的校训,坚持艺术教育与社会接轨、与市场接轨、与国际接轨、与时代接轨的办学思想,坚持开放式办学,多样化培养,凝练学科方向,培育办学特色,立足天津市、服务京津冀、辐射全中国,努力建设成为具有较高水平、较大影响力、特色突出的传媒与艺术类高等学校。























